信用记录
站内文章
信用信息查询
../../../xyfw/xycx/
../../../wzsy/znwzcx/
信用中国
吉林省人民政府
吉林省政数局
首 页
信用动态
政策法规
信用公示
信用服务
联合奖惩
专项治理
典型案例
个人信用
行业信用
信用承诺
信促会
图解信用
首页
>
特色栏目
>
图解信用
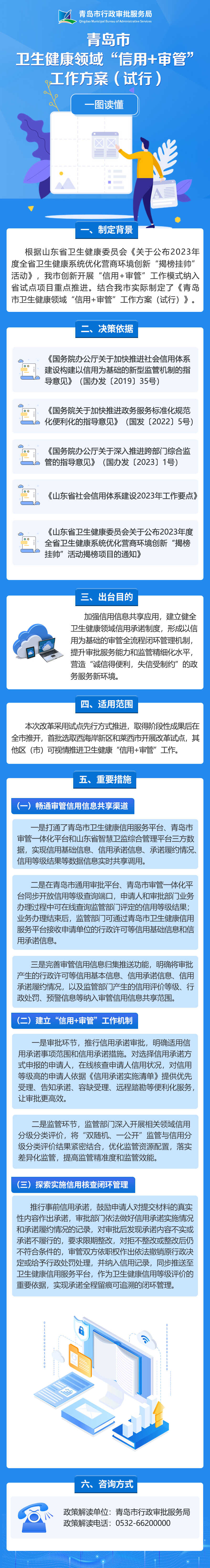
一图读懂:青岛市卫生健康领域“信用+审管”工作方案(试行)
2023-10-27
|
来源: 信用中国
|
专栏:
图解信用
|
浏览量:
2871883