信用记录
站内文章
信用信息查询
../../../xyfw/xycx/
../../../wzsy/znwzcx/
信用中国
吉林省人民政府
吉林省政数局
首 页
信用动态
政策法规
信用公示
信用服务
联合奖惩
专项治理
典型案例
个人信用
行业信用
信用承诺
信促会
图解信用
首页
>
特色栏目
>
图解信用
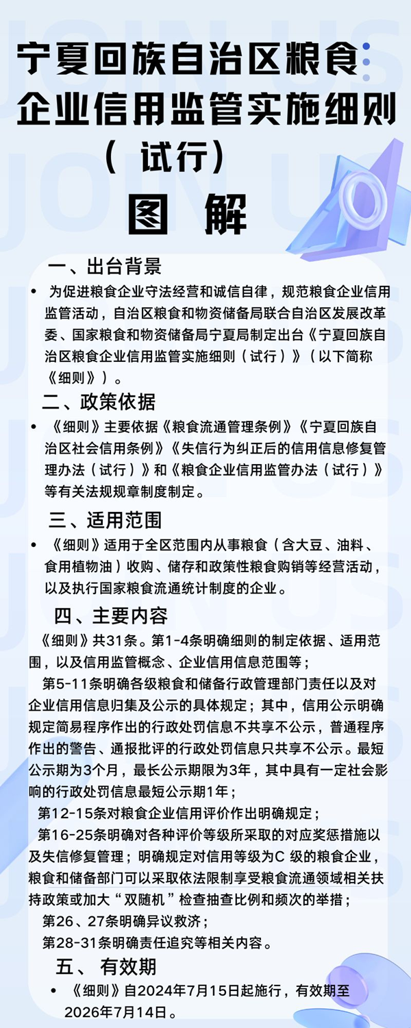
《宁夏回族自治区粮食企业信用监管实施细则(试行)》图解
2024-06-21
|
来源: 宁夏回族自治区粮食和物资储备局
|
专栏:
图解信用
|
浏览量:
3246934