信用记录
站内文章
信用信息查询
../../../xyfw/xycx/
../../../wzsy/znwzcx/
信用中国
吉林省人民政府
吉林省政数局
首 页
信用动态
政策法规
信用公示
信用服务
联合奖惩
专项治理
典型案例
个人信用
行业信用
信用承诺
信促会
资料下载
首页
>
特色栏目
>
资料下载
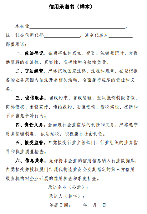
行业类信用承诺书
2019-11-01
|
来源:
|
专栏:
资料下载
|
浏览量:
2106605